Homeworkify IM is a free, multilingual, and user-friendly AI homework assistant that provides accurate help across various subjects.
It uses OpenAI’s latest and most powerful GTP model to analyze questions and generate accurate, step-by-step solutions. This approach helps students grasp concepts thoroughly, not just obtain answers.
How to use it:
1. Go to Homeworkify IM and input your question. You can type your question directly into the text field or upload an image or file of the problem.
2. Click the “Generate” button. The AI model will analyze your input and provide a comprehensive answer with step-by-step explanations.

3. Click the Copy button to copy the complete answer and solution to your clipboard.
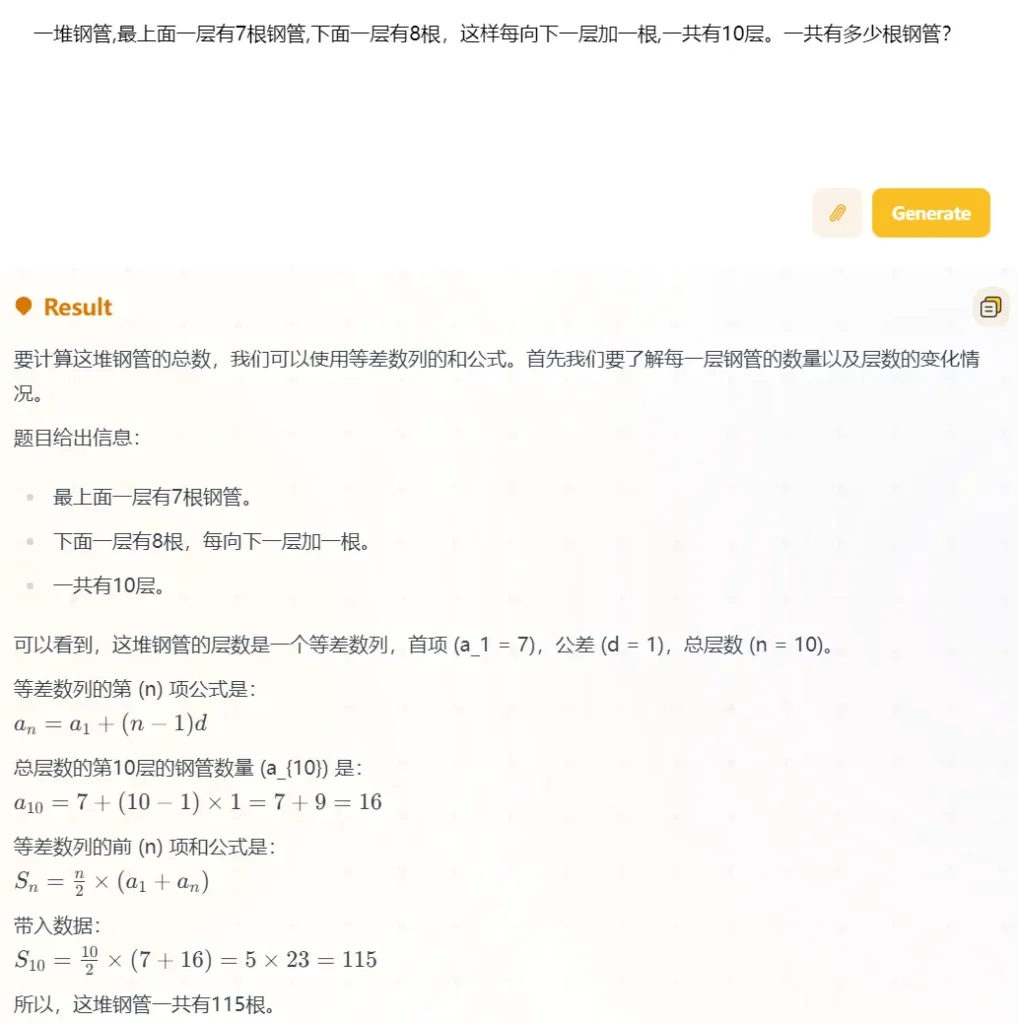
4. To test the multilingual capabilities, I used Google Gemini to generate a Chinese math problem and asked Homeworkify IM to solve it. The AI’s answer matched Gemini’s exactly, as shown in the image below.











